Chapter 1 - Using Operations to Create Value
Tổng quan (Overview)
Chương 1 giới thiệu về Operations Management (Quản trị vận hành) - lĩnh vực quản lý có hệ thống các quy trình biến đổi đầu vào thành hàng hóa và dịch vụ để tạo ra giá trị cho khách hàng. Đây là nền tảng cốt lõi cho mọi tổ chức, dù là doanh nghiệp sản xuất hay dịch vụ. Mọi công ty đều có bộ phận vận hành, và hiểu cách vận hành hoạt động sẽ giúp bạn đóng góp hiệu quả hơn cho tổ chức.
Chương này cũng giới thiệu hai góc nhìn quan trọng: Process View (góc nhìn quy trình) và Supply Chain View (góc nhìn chuỗi cung ứng). Ngoài ra, chương trình bày về Operations Strategy (chiến lược vận hành) - cách doanh nghiệp sử dụng vận hành như một vũ khí cạnh tranh, cùng với các xu hướng mới nhất của Industry 4.0 (Công nghiệp 4.0).
Hiểu được chương này sẽ giúp bạn nhận ra rằng vận hành không chỉ là “sản xuất” mà là toàn bộ hệ thống quy trình tạo ra giá trị, từ marketing, tài chính, cho đến logistics và dịch vụ khách hàng.
Role of Operations in an Organization (Vai trò của vận hành trong tổ chức)
Định nghĩa (Definition)
Operations Management là việc thiết kế, vận hành và cải tiến có hệ thống các quy trình tạo ra và cung cấp sản phẩm hoặc dịch vụ của doanh nghiệp.
Giải thích chi tiết
Mọi tổ chức đều có chức năng vận hành, bất kể họ bán sản phẩm vật lý hay dịch vụ. Vận hành là “động cơ” của doanh nghiệp - nơi giá trị thực sự được tạo ra. Có ba chức năng chính trong mọi doanh nghiệp:
- Operations (Vận hành) - Biến đổi đầu vào thành đầu ra (sản phẩm/dịch vụ)
- Finance (Tài chính) - Quản lý dòng tiền, vốn, đầu tư
- Marketing (Marketing) - Tạo nhu cầu, bán hàng, hiểu khách hàng
Ba chức năng này phải phối hợp chặt chẽ. Ví dụ: Marketing không thể hứa giao hàng trong 2 ngày nếu Operations cần 5 ngày để sản xuất. Finance không thể cắt ngân sách bảo trì nếu điều đó khiến dây chuyền ngừng hoạt động.

Figure 1.1: Operations là 1 trong 3 chức năng chính kết nối vòng tròn: Operations, Finance, Marketing
Ví dụ thực tế
Hãy tưởng tượng một quán phở. Operations là quá trình nấu phở (mua nguyên liệu, nấu nước dùng, phục vụ khách). Marketing là quảng cáo quán trên mạng xã hội, chương trình khuyến mãi. Finance là quản lý chi phí nguyên liệu, tiền thuê mặt bằng, tính lãi lỗ. Nếu quán muốn thành công, cả ba phải phối hợp nhịp nhàng.
Liên kết
Process View (Góc nhìn quy trình)
Định nghĩa (Definition)
Process View là cách nhìn nhận mọi hoạt động trong tổ chức như một tập hợp các quy trình, trong đó mỗi quy trình biến đổi đầu vào thành đầu ra có giá trị.
Giải thích chi tiết
How Processes Work (Cách quy trình hoạt động)

Figure 1.2: Inputs (Workers, Equipment, Materials) → Processes & Operations → Outputs (Goods, Services)
Một Process (quy trình) là bất kỳ hoạt động nào nhận đầu vào và biến đổi chúng thành đầu ra:
- Input (Đầu vào): Nguyên vật liệu, thông tin, lao động, năng lượng, vốn
- Transformation (Quá trình biến đổi): Các hoạt động tạo giá trị gia tăng
- Output (Đầu ra): Sản phẩm hoàn chỉnh hoặc dịch vụ
Mỗi quy trình có:
- Customer (Khách hàng): Người nhận đầu ra - có thể là khách hàng bên ngoài hoặc bộ phận khác trong công ty (Internal Customer)
- Supplier (Nhà cung cấp): Người cung cấp đầu vào
Nested Processes (Quy trình lồng nhau)
Nested Processes là khái niệm cho thấy mỗi quy trình có thể được chia nhỏ thành các quy trình con. Ví dụ: quy trình “sản xuất ô tô” bao gồm quy trình con “lắp ráp động cơ”, “sơn thân xe”, “kiểm tra chất lượng”… Mỗi quy trình con lại có thể chia nhỏ hơn nữa. Đây gọi là Process-within-a-Process (quy trình trong quy trình).

Figure 1.3: Phổ liên tục từ Manufacturing (hữu hình, ít tiếp xúc KH) đến Service (vô hình, nhiều tiếp xúc KH)
Service vs Manufacturing (Dịch vụ vs Sản xuất)
| Đặc điểm | Service Process | Manufacturing Process |
|---|---|---|
| Đầu ra | Vô hình (intangible) | Hữu hình (tangible) |
| Tiếp xúc khách hàng | Cao | Thấp |
| Lưu kho | Không thể | Có thể |
| Đo lường chất lượng | Khó, chủ quan | Dễ, khách quan |
| Đồng nhất | Khó đồng nhất | Dễ đồng nhất |
Tuy nhiên, trên thực tế hầu hết doanh nghiệp đều có cả hai yếu tố. Ví dụ: nhà hàng vừa sản xuất (nấu ăn) vừa cung cấp dịch vụ (phục vụ). Đây gọi là Product-Service Bundling.
Ví dụ thực tế
Ngân hàng có nhiều quy trình: quy trình mở tài khoản, quy trình cho vay, quy trình chuyển tiền. Mỗi quy trình có đầu vào (thông tin khách hàng, hồ sơ), hoạt động biến đổi (xác minh, phê duyệt), và đầu ra (tài khoản mới, khoản vay được giải ngân).
Liên kết
Supply Chain View (Góc nhìn chuỗi cung ứng)
Định nghĩa (Definition)
Supply Chain View nhìn tổ chức như một mắt xích trong chuỗi các quy trình kết nối từ nhà cung cấp đến khách hàng cuối cùng.
Giải thích chi tiết
Figure 1.4: 4 Core Processes liên kết Suppliers → Organization → Customers
Core Processes (Quy trình cốt lõi)
Có bốn Core Processes mà mọi doanh nghiệp đều có:
-
Supplier Relationship Process (Quy trình quan hệ nhà cung cấp): Lựa chọn nhà cung cấp, đàm phán, mua hàng, nhận hàng. Ví dụ: một nhà máy may chọn nhà cung cấp vải, đàm phán giá, đặt hàng và kiểm tra chất lượng vải nhập về.
-
New Product Development Process (Quy trình phát triển sản phẩm mới): Nghiên cứu thị trường, thiết kế, thử nghiệm, tung sản phẩm. Ví dụ: Samsung phát triển điện thoại Galaxy mới từ ý tưởng đến sản phẩm hoàn chỉnh.
-
Order Fulfillment Process (Quy trình hoàn thành đơn hàng): Nhận đơn hàng, sản xuất/chuẩn bị, giao hàng, thu tiền. Ví dụ: Shopee nhận đơn hàng, lấy hàng từ kho, đóng gói, giao cho đơn vị vận chuyển.
-
Customer Relationship Process (Quy trình quan hệ khách hàng): Marketing, bán hàng, chăm sóc sau bán hàng, quản lý trải nghiệm. Ví dụ: chương trình tích điểm của VinMart.
Support Processes (Quy trình hỗ trợ)
Support Processes cung cấp nguồn lực và hạ tầng cho các quy trình cốt lõi:
- Human Resources (Nhân sự)
- Accounting (Kế toán)
- Information Systems (Hệ thống thông tin)
- Maintenance (Bảo trì)
Supply Chain Processes (Quy trình chuỗi cung ứng)
Supply Chain (Chuỗi cung ứng) là mạng lưới liên kết các tổ chức từ nguyên liệu thô đến sản phẩm cuối cùng. Bao gồm:
- Upstream (Thượng nguồn): Nhà cung cấp nguyên liệu → Nhà cung cấp linh kiện
- Downstream (Hạ nguồn): Nhà phân phối → Bán lẻ → Người tiêu dùng
Ví dụ thực tế
Chuỗi cung ứng của một ly cà phê Starbucks: Nông dân trồng cà phê (thượng nguồn) → Nhà chế biến hạt cà phê → Starbucks rang xay → Cửa hàng pha chế và phục vụ → Khách hàng (hạ nguồn).
Liên kết
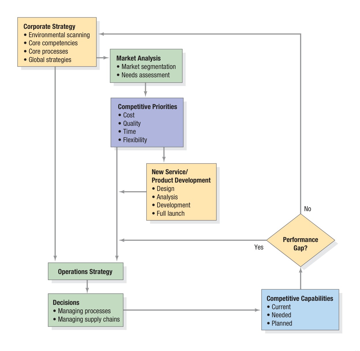
Operations Strategy (Chiến lược vận hành)
Định nghĩa (Definition)
Operations Strategy là kế hoạch dài hạn xác định cách sử dụng nguồn lực vận hành để hỗ trợ Corporate Strategy (chiến lược công ty) và tạo lợi thế cạnh tranh.
Giải thích chi tiết
Corporate Strategy (Chiến lược công ty)
Corporate Strategy xác định:
- Mission (Sứ mệnh): Tại sao doanh nghiệp tồn tại? Phục vụ ai?
- Vision (Tầm nhìn): Doanh nghiệp muốn trở thành gì trong tương lai?
- Strategic Goals (Mục tiêu chiến lược): Những mục tiêu cụ thể cần đạt được
Market Analysis (Phân tích thị trường)
Market Analysis gồm hai phần:
- Market Segmentation (Phân khúc thị trường): Chia thị trường thành các nhóm khách hàng có nhu cầu tương tự
- Needs Assessment (Đánh giá nhu cầu): Xác định khách hàng cần gì - giá rẻ? chất lượng cao? giao nhanh? tùy chỉnh?
Chiến lược vận hành phải bắt nguồn từ chiến lược công ty và phân tích thị trường. Đây gọi là Strategic Alignment (sự liên kết chiến lược).
Ví dụ thực tế
- Vietjet Air: Chiến lược công ty là hàng không giá rẻ → Operations strategy tập trung vào Cost Reduction: dùng một loại máy bay (Airbus A320) để giảm chi phí bảo trì, tối ưu lịch bay, giảm thời gian quay đầu máy bay.
- Vietnam Airlines: Chiến lược công ty là hàng không truyền thống chất lượng cao → Operations strategy tập trung vào Quality và Service Excellence.
Liên kết
Competitive Priorities and Capabilities (Ưu tiên cạnh tranh và năng lực)
Định nghĩa (Definition)
Competitive Priorities là các chiều hướng quan trọng mà quy trình hoặc chuỗi cung ứng phải đáp ứng để thỏa mãn khách hàng. Competitive Capabilities là năng lực thực tế mà doanh nghiệp đạt được trong các chiều hướng đó.
Giải thích chi tiết

Figure 1.5: Corporate Strategy → Market Analysis → Competitive Priorities → Operations Strategy
Có bốn nhóm ưu tiên cạnh tranh chính:
1. Cost (Chi phí)
- Low-Cost Operations: Cung cấp sản phẩm/dịch vụ với chi phí thấp nhất
- Đòi hỏi quy trình hiệu quả, loại bỏ lãng phí, Economies of Scale
- Ví dụ: Walmart nổi tiếng với chiến lược “Everyday Low Price”
2. Quality (Chất lượng)
- Top Quality: Cung cấp sản phẩm/dịch vụ xuất sắc
- Consistent Quality: Sản phẩm đồng nhất, đúng tiêu chuẩn mỗi lần
- Ví dụ: Apple nổi tiếng với chất lượng thiết kế và trải nghiệm người dùng (Top Quality). McDonald’s nổi tiếng với việc Big Mac có vị giống nhau ở mọi nơi (Consistent Quality).
3. Time (Thời gian)
- Delivery Speed (Tốc độ giao hàng): Giao nhanh hơn đối thủ
- On-Time Delivery (Giao đúng hẹn): Luôn giao đúng thời gian đã hứa
- Development Speed (Tốc độ phát triển): Đưa sản phẩm mới ra thị trường nhanh
- Ví dụ: Amazon Prime hứa giao trong 1-2 ngày (Delivery Speed)
4. Flexibility (Linh hoạt)
- Customization (Tùy chỉnh): Đáp ứng nhu cầu riêng của từng khách hàng
- Volume Flexibility (Linh hoạt sản lượng): Tăng/giảm sản lượng nhanh chóng
- Variety (Đa dạng): Cung cấp nhiều loại sản phẩm/dịch vụ
- Ví dụ: Dell cho phép khách hàng cấu hình laptop theo ý muốn (Customization)
Lưu ý quan trọng: Doanh nghiệp không thể giỏi tất cả cùng lúc. Phải có sự Trade-off (đánh đổi). Ví dụ: khó vừa rẻ nhất vừa chất lượng cao nhất. Tuy nhiên, lý thuyết Sand Cone Model cho rằng có thể xây dựng năng lực theo thứ tự: Quality → Time → Flexibility → Cost.
Liên kết
Order Winners vs Order Qualifiers

Figure 1.6: Order Winner (doanh thu tăng liên tục) vs Order Qualifier (phải đạt ngưỡng tối thiểu)
Định nghĩa (Definition)
- Order Winners: Các tiêu chí giúp doanh nghiệp THẮNG đơn hàng - lý do khách hàng chọn bạn thay vì đối thủ.
- Order Qualifiers: Các tiêu chí TỐI THIỂU phải đạt được để khách hàng xem xét - nếu không đạt, bạn bị loại ngay.
Giải thích chi tiết
Hãy tưởng tượng bạn đang tuyển dụng:
- Order Qualifier giống như yêu cầu tối thiểu: phải có bằng đại học, biết tiếng Anh. Nếu không có, hồ sơ bị loại ngay.
- Order Winner giống như điểm nổi bật: có kinh nghiệm thực tế, kỹ năng đặc biệt. Đây là lý do bạn được chọn thay vì ứng viên khác.
Điều quan trọng: Order Qualifier và Order Winner thay đổi theo thời gian và thị trường. Ví dụ: Trước đây, có website là Order Winner cho nhà hàng. Giờ đây, có website chỉ là Order Qualifier - ai cũng có rồi.
Ví dụ thực tế
Đối với hãng xe ô tô phân khúc phổ thông (như Toyota Vios):
- Order Qualifiers: An toàn cơ bản (túi khí), tiêu chuẩn khí thải, bảo hành 3 năm
- Order Winners: Tiết kiệm nhiên liệu nhất phân khúc, giá trị bán lại cao, mạng lưới dịch vụ rộng
Liên kết
Industry 4.0 (Công nghiệp 4.0)
Định nghĩa (Definition)
Industry 4.0 là cuộc cách mạng công nghiệp lần thứ tư, sử dụng công nghệ số hóa để kết nối và tự động hóa các quy trình sản xuất và kinh doanh.
Giải thích chi tiết

Figure 1.7: Cấu trúc sách - 3 phần: Managing Processes, Managing Customer Demand, Managing Supply Chains
Internet of Things (IoT - Internet vạn vật)
IoT là mạng lưới các thiết bị vật lý được kết nối internet, có thể thu thập và trao đổi dữ liệu. Trong vận hành:
- Cảm biến trên máy móc gửi dữ liệu về tình trạng hoạt động → Predictive Maintenance (bảo trì dự đoán)
- Chip RFID theo dõi hàng hóa trong kho → Inventory Management chính xác hơn
- Cảm biến nhiệt độ trong xe tải lạnh → đảm bảo Quality Control thực phẩm
Additive Manufacturing (Sản xuất bồi đắp / In 3D)
Là công nghệ tạo ra sản phẩm bằng cách thêm vật liệu từng lớp (ngược với sản xuất truyền thống cắt bỏ vật liệu). Ưu điểm:
- Customization cao: mỗi sản phẩm có thể khác nhau mà không tốn thêm chi phí
- Giảm lãng phí vật liệu
- Sản xuất các hình dạng phức tạp mà phương pháp truyền thống không làm được
- Ví dụ: In 3D bộ phận giả y tế phù hợp chính xác với cơ thể bệnh nhân
Smart Manufacturing (Sản xuất thông minh)
Kết hợp IoT, Big Data Analytics, Artificial Intelligence, và Cloud Computing để tạo ra nhà máy thông minh (Smart Factory):
- Máy móc tự giao tiếp với nhau
- Hệ thống tự điều chỉnh dựa trên dữ liệu thời gian thực
- Ra quyết định dựa trên phân tích dữ liệu lớn
- Digital Twin (Bản sao số): Mô hình ảo của nhà máy/quy trình để mô phỏng và tối ưu
Các công nghệ liên quan khác:
- Blockchain: Minh bạch hóa chuỗi cung ứng
- Robotic Process Automation (RPA): Tự động hóa các tác vụ lặp đi lặp lại
- Augmented Reality (AR): Hỗ trợ công nhân trong lắp ráp, bảo trì
Ví dụ thực tế
Nhà máy Siemens Amberg (Đức) là ví dụ điển hình của Smart Factory: 75% quy trình sản xuất được tự động hóa, sản phẩm tự “nói” cho máy móc biết chúng cần được xử lý như thế nào thông qua chip RFID, tỷ lệ lỗi chỉ 0.001%.
Liên kết
Công thức quan trọng (Key Formulas)
Chương 1 chủ yếu là khái niệm, nhưng có một số đo lường cơ bản:
| Chỉ số | Công thức | Ý nghĩa |
|---|---|---|
| Productivity (Năng suất) | Đo lường hiệu quả sử dụng tài nguyên | |
| Multifactor Productivity | Năng suất đa yếu tố |
Từ khóa chính (Key Terms)
- Operations Management - Quản trị vận hành
- Process - Quy trình
- Process View - Góc nhìn quy trình
- Supply Chain View - Góc nhìn chuỗi cung ứng
- Supply Chain - Chuỗi cung ứng
- Operations Strategy - Chiến lược vận hành
- Corporate Strategy - Chiến lược công ty
- Competitive Priorities - Ưu tiên cạnh tranh
- Competitive Capabilities - Năng lực cạnh tranh
- Order Winners - Tiêu chí thắng đơn hàng
- Order Qualifiers - Tiêu chí đủ điều kiện
- Cost - Chi phí
- Quality - Chất lượng
- Time - Thời gian
- Flexibility - Linh hoạt
- Customization - Tùy chỉnh
- Industry 4.0 - Công nghiệp 4.0
- Internet of Things - Internet vạn vật
- Additive Manufacturing - Sản xuất bồi đắp
- Smart Manufacturing - Sản xuất thông minh
- Nested Processes - Quy trình lồng nhau
- Core Processes - Quy trình cốt lõi
- Support Processes - Quy trình hỗ trợ
- Trade-off - Đánh đổi
- Productivity - Năng suất
Ghi chú ôn tập: Chương 1 là nền tảng. Hãy chắc chắn hiểu rõ sự khác biệt giữa Process View và Supply Chain View, cũng như 4 nhóm Competitive Priorities trước khi sang CH02 - Process Strategy and Analysis.
Figure 1.4: 4 Core Processes liên kết Suppliers → Organization → Customers