Chapter 2 - Process Strategy and Analysis
Tổng quan (Overview)
Chương 2 đi sâu vào cách doanh nghiệp thiết kế và quản lý các quy trình của mình. Nếu Chương 1 giới thiệu “quy trình là gì”, thì Chương 2 trả lời “quy trình nên được thiết kế như thế nào”. Đây là chương cực kỳ quan trọng vì quyết định cấu trúc quy trình ảnh hưởng đến mọi hoạt động của doanh nghiệp trong nhiều năm.
Chương trình bày hai ma trận quan trọng: Customer-Contact Matrix cho dịch vụ và Product-Process Matrix cho sản xuất. Cả hai giúp doanh nghiệp chọn cấu trúc quy trình phù hợp. Ngoài ra, chương thảo luận các quyết định chiến lược về Customer Involvement, Resource Flexibility, và Capital Intensity, cũng như phương pháp phân tích và cải tiến quy trình.
Hiểu chương này giúp bạn biết cách phân tích bất kỳ quy trình nào, tìm ra điểm yếu, và đề xuất cải tiến hiệu quả.
Process Structure in Services (Cấu trúc quy trình trong dịch vụ)
Customer-Contact Matrix (Ma trận tiếp xúc khách hàng)
Định nghĩa (Definition)
Customer-Contact Matrix là công cụ phân loại quy trình dịch vụ dựa trên mức độ Customer Contact (tiếp xúc khách hàng) và mức độ Customization (tùy chỉnh dịch vụ).
Giải thích chi tiết

Figure 2.1: Ma trận tiếp xúc khách hàng - phân loại quy trình dịch vụ theo mức độ tiếp xúc khách hàng và tùy chỉnh dịch vụ
Ma trận có hai trục:
- Trục dọc: Mức độ tiếp xúc khách hàng và tùy chỉnh (từ thấp đến cao)
- Trục ngang: Process Divergence (sự đa dạng) và Process Flow (dòng chảy quy trình)
Bốn loại quy trình dịch vụ (từ ít tiếp xúc đến nhiều tiếp xúc):
-
Back Office (Văn phòng hậu cần)
- Tiếp xúc khách hàng: Thấp
- Tùy chỉnh: Thấp
- Dòng chảy: Liên tục, chuẩn hóa (Line Flow)
- Ví dụ: Trung tâm xử lý đơn hàng online, xử lý hồ sơ bảo hiểm, data entry
-
Hybrid Office (Văn phòng kết hợp)
- Tiếp xúc: Vừa phải
- Tùy chỉnh: Vừa phải
- Ví dụ: Call center, chi nhánh ngân hàng với một số dịch vụ chuẩn
-
Front Office (Văn phòng giao dịch)
- Tiếp xúc: Cao
- Tùy chỉnh: Cao
- Dòng chảy: Linh hoạt (Flexible Flow)
- Ví dụ: Bác sĩ khám bệnh, tư vấn tài chính, luật sư
Quy tắc quan trọng: Mức tiếp xúc khách hàng càng cao → Quy trình càng khó chuẩn hóa → Chi phí càng cao → Nhưng khách hàng hài lòng hơn vì được cá nhân hóa.
Ví dụ thực tế
Ngân hàng Vietcombank:
- Back Office: Hệ thống xử lý giao dịch tự động, đối chiếu sổ sách → khách hàng không bao giờ thấy
- Hybrid Office: Quầy giao dịch thông thường (gửi/rút tiền) → quy trình khá chuẩn nhưng có tương tác
- Front Office: Tư vấn đầu tư, cho vay doanh nghiệp → mỗi khách hàng có nhu cầu rất khác nhau
Liên kết
Process Structure in Manufacturing (Cấu trúc quy trình trong sản xuất)
Product-Process Matrix (Ma trận sản phẩm - quy trình)
Định nghĩa (Definition)
Product-Process Matrix là công cụ giúp doanh nghiệp sản xuất chọn loại quy trình phù hợp dựa trên sản lượng (volume) và mức độ tùy chỉnh sản phẩm (customization).
Giải thích chi tiết

Figure 2.2: Ma trận sản phẩm-quy trình - liên kết giữa sản lượng, mức tùy chỉnh và loại quy trình sản xuất phù hợp
Năm loại quy trình sản xuất (từ tùy chỉnh cao/sản lượng thấp đến chuẩn hóa/sản lượng cao):
-
Job Process (Quy trình đơn chiếc)
- Sản lượng: Rất thấp, thường theo đơn đặt hàng
- Tùy chỉnh: Rất cao
- Ví dụ: Đóng tàu, xây nhà, may đo vest
- Đặc điểm: Công nhân tay nghề cao, thiết bị đa năng, chi phí đơn vị cao
-
Batch Process (Quy trình theo lô)
- Sản lượng: Thấp đến trung bình
- Tùy chỉnh: Trung bình
- Ví dụ: Làm bánh theo đơn hàng (100 cái), sản xuất nội thất
- Đặc điểm: Sản xuất theo nhóm sản phẩm giống nhau, linh hoạt hơn line process
-
Line Process (Quy trình dây chuyền)
- Sản lượng: Cao
- Tùy chỉnh: Thấp, sản phẩm có ít biến thể
- Ví dụ: Lắp ráp ô tô, sản xuất điện thoại, đóng gói thực phẩm
- Đặc điểm: Assembly Line, thiết bị chuyên dụng, hiệu quả cao
-
Continuous Flow Process (Quy trình liên tục)
- Sản lượng: Rất cao, chạy 24/7
- Tùy chỉnh: Không có (sản phẩm đồng nhất)
- Ví dụ: Lọc dầu, sản xuất thép, nhà máy điện, sản xuất giấy
- Đặc điểm: Tự động hóa cao, vốn đầu tư lớn, dừng máy rất tốn kém
-
Project Process (Quy trình dự án)
- Đặc biệt: Mỗi sản phẩm là duy nhất, quy mô lớn, thời gian dài
- Ví dụ: Xây dựng cầu, phát triển phần mềm lớn, tổ chức Olympic
- Liên kết mạnh với CH07 - Project Management
Strategic Fit (Sự phù hợp chiến lược)
Strategic Fit nghĩa là cấu trúc quy trình phải phù hợp với Competitive Priorities của doanh nghiệp. Doanh nghiệp nên hoạt động GẦN đường chéo của ma trận. Nếu lệch xa đường chéo → không hiệu quả hoặc không phù hợp với thị trường.
Ví dụ thực tế
- Vinfast: Bắt đầu với Job Process (xe thử nghiệm) → chuyển sang Line Process (sản xuất hàng loạt VF8, VF9) khi sản lượng tăng
- Quán phở gia truyền: Batch Process (nấu từng nồi)
- Nhà máy bia Heineken: Continuous Flow Process (sản xuất liên tục 24/7)
Liên kết
Process Strategy Decisions (Quyết định chiến lược quy trình)

Figure 2.3: Các quyết định chiến lược quy trình chính - Customer Involvement, Resource Flexibility, Capital Intensity và mối liên kết giữa chúng
Customer Involvement (Sự tham gia của khách hàng)
Định nghĩa (Definition)
Customer Involvement là mức độ khách hàng tham gia vào quy trình sản xuất hoặc cung cấp dịch vụ.
Giải thích chi tiết
Mức độ tham gia có thể từ thấp đến cao:
- Thấp: Khách hàng không tham gia vào quá trình sản xuất. Ví dụ: mua đồ trong siêu thị
- Trung bình: Self-Service (tự phục vụ). Ví dụ: ATM, tự check-in tại sân bay, buffet
- Cao: Co-production (đồng sản xuất). Ví dụ: tự thiết kế giày Nike ID, IKEA (khách tự lắp ráp)
Ưu điểm của tăng Customer Involvement:
- Giảm chi phí nhân sự
- Tăng tốc độ phục vụ
- Khách hàng có cảm giác kiểm soát
Nhược điểm:
- Khách hàng có thể làm sai → giảm chất lượng
- Cần đào tạo/hướng dẫn khách
- Một số khách không thích tự phục vụ
Resource Flexibility (Tính linh hoạt của nguồn lực)
Định nghĩa (Definition)
Resource Flexibility là mức độ mà nhân viên và thiết bị có thể thực hiện nhiều nhiệm vụ khác nhau.
Giải thích chi tiết
- Flexible Workforce (Lao động linh hoạt): Nhân viên được đào tạo đa kỹ năng (Cross-Training), có thể làm nhiều công việc. Phù hợp khi sản lượng thấp, đa dạng sản phẩm.
- Specialized Workforce (Lao động chuyên môn): Nhân viên chỉ làm một việc nhưng rất giỏi. Phù hợp khi sản lượng cao, sản phẩm ít thay đổi.
- General-Purpose Equipment (Thiết bị đa năng): Làm được nhiều việc. Ví dụ: máy CNC có thể gia công nhiều loại chi tiết.
- Special-Purpose Equipment (Thiết bị chuyên dụng): Chỉ làm một việc nhưng rất nhanh và chính xác. Ví dụ: máy đóng chai tự động.
Capital Intensity (Mức độ đầu tư vốn)
Định nghĩa (Definition)
Capital Intensity là tỷ lệ giữa vốn đầu tư (máy móc, thiết bị, công nghệ) so với lao động trong quy trình.
Giải thích chi tiết
- Capital Intensive (Thâm dụng vốn): Dùng nhiều máy móc, ít người. Ví dụ: nhà máy lọc dầu, sản xuất chip bán dẫn.
- Labor Intensive (Thâm dụng lao động): Dùng nhiều người, ít máy. Ví dụ: tư vấn quản lý, dạy học.
Xu hướng Automation và Industry 4.0 đang đẩy nhiều ngành từ labor intensive sang capital intensive. Tuy nhiên, điều này đòi hỏi Fixed Cost lớn và giảm Flexibility.
Liên kết
Strategic Fit (Sự phù hợp chiến lược)
Định nghĩa (Definition)
Strategic Fit đảm bảo rằng các quyết định về quy trình (Customer Involvement, Resource Flexibility, Capital Intensity) phù hợp và hỗ trợ lẫn nhau, đồng thời liên kết với Competitive Priorities và Operations Strategy.
Giải thích chi tiết
Hai mô hình cực đại:
| Đặc điểm | Tùy chỉnh cao + Sản lượng thấp | Chuẩn hóa + Sản lượng cao |
|---|---|---|
| Quy trình | Job Process / Batch Process | Line Process / Continuous Flow Process |
| Lao động | Flexible Workforce | Specialized Workforce |
| Thiết bị | General-Purpose Equipment | Special-Purpose Equipment |
| Vốn đầu tư | Thấp hơn | Cao hơn |
| Ưu tiên | Flexibility, Quality | Cost, Consistent Quality |
Nguyên tắc vàng: Các quyết định phải đồng bộ. Nếu bạn chọn Job Process nhưng lại đầu tư toàn thiết bị chuyên dụng → lãng phí vì thiết bị không được tận dụng hết.
Liên kết
Strategies for Change (Chiến lược thay đổi)
Process Reengineering (Tái thiết kế quy trình)
Định nghĩa (Definition)
Process Reengineering (hay Business Process Reengineering - BPR) là việc thiết kế lại hoàn toàn quy trình từ đầu để đạt được cải tiến đột phá về hiệu suất.
Giải thích chi tiết
- Tư duy: “Nếu phải bắt đầu lại từ đầu, ta sẽ thiết kế quy trình như thế nào?”
- Thay đổi cách mạng (revolutionary), đột phá
- Rủi ro cao, chi phí lớn, nhưng kết quả có thể rất ấn tượng
- Thường áp dụng khi quy trình hiện tại quá lỗi thời, không thể cải tiến dần
Ví dụ: Ford Motor phát hiện phòng kế toán thanh toán có 500 nhân viên, trong khi Mazda chỉ cần 5 người. Ford đã tái thiết kế hoàn toàn quy trình, loại bỏ hóa đơn giấy, sử dụng hệ thống tự động → giảm 75% nhân sự.
Process Improvement (Cải tiến quy trình)
Định nghĩa (Definition)
Process Improvement là việc phân tích và cải tiến quy trình hiện có một cách liên tục, từng bước nhỏ.
Giải thích chi tiết
- Tư duy: “Quy trình hiện tại có gì chưa tốt? Làm sao cải thiện?”
- Thay đổi tiến hóa (evolutionary), từng bước
- Rủi ro thấp, chi phí thấp, nhưng cải tiến cũng nhỏ hơn
- Liên quan mật thiết đến Continuous Improvement (Kaizen)
- Là nền tảng của TQM và Six Sigma
| Tiêu chí | Process Reengineering | Process Improvement |
|---|---|---|
| Mức thay đổi | Cách mạng | Tiến hóa |
| Tần suất | Hiếm | Liên tục |
| Rủi ro | Cao | Thấp |
| Chi phí | Lớn | Nhỏ |
| Phạm vi | Toàn bộ quy trình | Từng phần |
| Thời gian | Dài | Ngắn |
Liên kết
Defining, Measuring, and Analyzing the Process (Xác định, đo lường và phân tích quy trình)
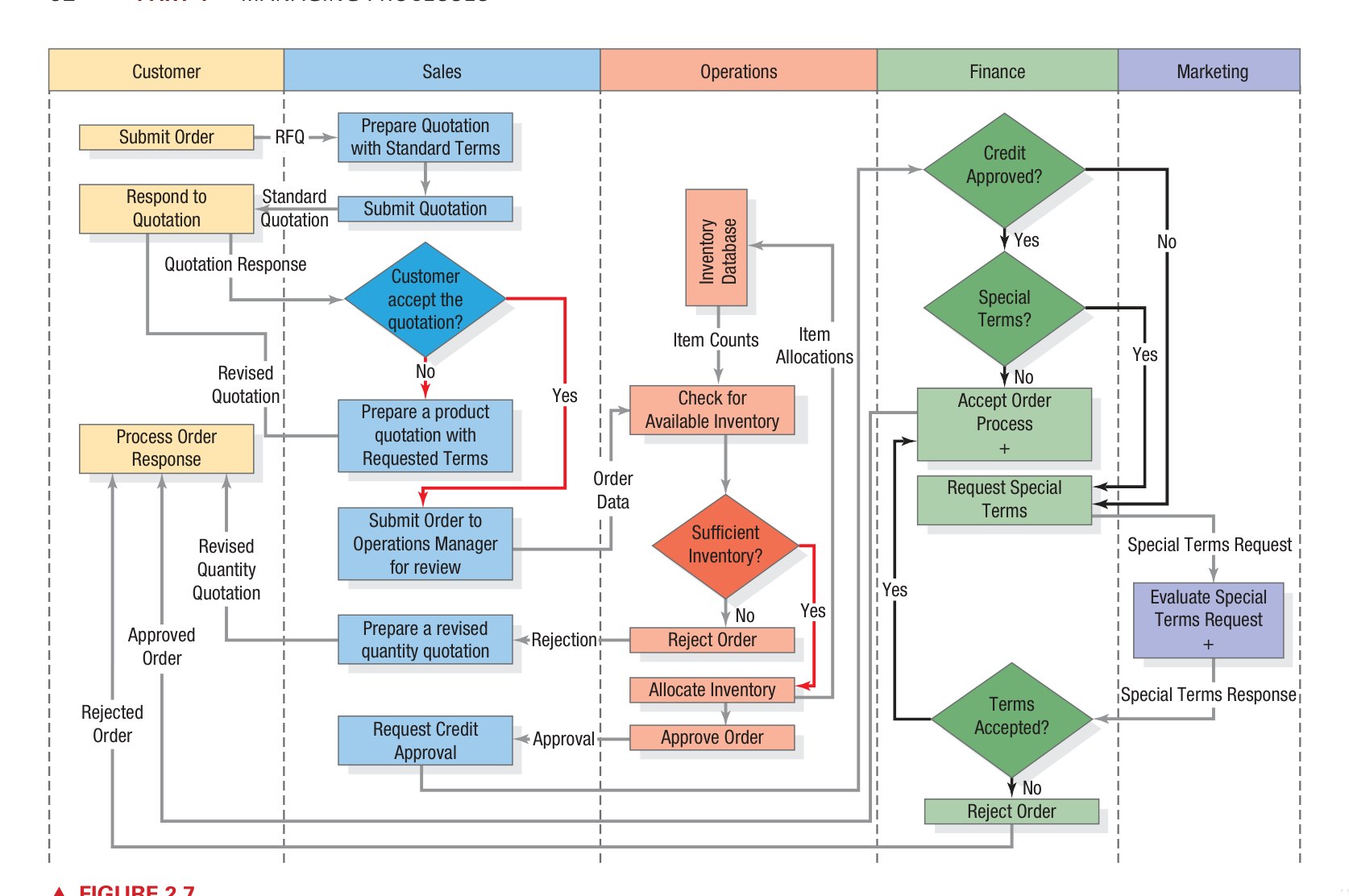
Flowcharts (Lưu đồ)
Định nghĩa (Definition)
Flowchart là sơ đồ biểu diễn trực quan các bước trong quy trình, sử dụng các ký hiệu chuẩn để mô tả hoạt động, quyết định, và dòng chảy.
Giải thích chi tiết

Figure 2.5: Ví dụ lưu đồ quy trình - minh họa các bước xử lý, điểm quyết định và dòng chảy trong quy trình
Các ký hiệu cơ bản:
- Hình chữ nhật (□): Hoạt động / Bước xử lý
- Hình thoi (◇): Điểm quyết định (Có/Không)
- Mũi tên (→): Hướng dòng chảy
- Hình oval: Bắt đầu / Kết thúc
- Hình bình hành: Đầu vào / Đầu ra
Swimlane Flowchart (Lưu đồ phân làn) thêm các “làn bơi” để phân biệt ai chịu trách nhiệm cho từng bước. Rất hữu ích khi quy trình liên quan đến nhiều bộ phận.
Work Measurement (Đo lường công việc)
Định nghĩa (Definition)
Work Measurement là các phương pháp xác định thời gian cần thiết để hoàn thành một nhiệm vụ.
Giải thích chi tiết
Các phương pháp chính:
- Time Study (Nghiên cứu thời gian): Dùng đồng hồ bấm giờ đo thời gian thực tế
- Work Sampling (Lấy mẫu công việc): Quan sát ngẫu nhiên nhiều lần để ước tính tỷ lệ thời gian dành cho từng hoạt động
- Elemental Standard Data: Sử dụng dữ liệu thời gian chuẩn đã có sẵn
- Learning Curves (Đường cong học hỏi): Thời gian giảm dần khi công nhân quen việc
Process Charts (Biểu đồ quy trình)
Định nghĩa (Definition)
Process Chart là bảng liệt kê có tổ chức ghi lại từng bước trong quy trình, phân loại theo: Hoạt động (○), Vận chuyển (→), Kiểm tra (□), Trì hoãn (D), Lưu kho (▽).
Giải thích chi tiết

Figure 2.7: Ví dụ biểu đồ quy trình - ghi lại từng bước với phân loại hoạt động, vận chuyển, kiểm tra, trì hoãn và lưu kho
Process Chart giúp:
- Phát hiện các bước không tạo giá trị (Non-Value-Adding Activity)
- Tìm ra sự trì hoãn, vận chuyển không cần thiết
- Tính tổng thời gian và khoảng cách di chuyển
- Đề xuất loại bỏ, kết hợp, hoặc đơn giản hóa các bước
Liên kết
Data Analysis Tools (Công cụ phân tích dữ liệu)
Giải thích chi tiết

Figure 2.9: Các công cụ phân tích dữ liệu - bao gồm Pareto Chart, Cause-and-Effect Diagram và các công cụ chất lượng khác
Các công cụ phổ biến để phân tích quy trình:
- Checklist (Bảng kiểm): Thu thập dữ liệu có hệ thống
- Histogram (Biểu đồ tần suất): Phân bố của dữ liệu
- Pareto Chart (Biểu đồ Pareto): Quy tắc 80/20 - 80% vấn đề đến từ 20% nguyên nhân
- Scatter Diagram (Biểu đồ phân tán): Mối quan hệ giữa hai biến
- Cause-and-Effect Diagram (Ishikawa Diagram / Fishbone Diagram): Tìm nguyên nhân gốc rễ
- 6M: Man, Machine, Material, Method, Measurement, Mother Nature (Environment)
- Run Chart / Control Chart: Theo dõi xu hướng theo thời gian
Các công cụ này gọi chung là Seven Tools of Quality (7 công cụ chất lượng) - sẽ được đề cập chi tiết trong CH03 - Quality and Performance.
Liên kết
Công thức quan trọng (Key Formulas)
| Chỉ số | Công thức | Ý nghĩa |
|---|---|---|
| Utilization | Mức sử dụng công suất | |
| Cycle Time | Thời gian giữa hai sản phẩm liên tiếp hoàn thành | Nhịp sản xuất |
| Throughput Time | Tổng thời gian sản phẩm đi qua quy trình | Thời gian xử lý |
| Setup Time | Thời gian chuyển đổi giữa hai lô sản phẩm | Thời gian chuẩn bị |
Từ khóa chính (Key Terms)
- Process Strategy - Chiến lược quy trình
- Customer-Contact Matrix - Ma trận tiếp xúc khách hàng
- Product-Process Matrix - Ma trận sản phẩm-quy trình
- Job Process - Quy trình đơn chiếc
- Batch Process - Quy trình theo lô
- Line Process - Quy trình dây chuyền
- Continuous Flow Process - Quy trình liên tục
- Project Process - Quy trình dự án
- Customer Involvement - Sự tham gia của khách hàng
- Resource Flexibility - Tính linh hoạt nguồn lực
- Capital Intensity - Mức độ thâm dụng vốn
- Strategic Fit - Sự phù hợp chiến lược
- Process Reengineering - Tái thiết kế quy trình
- Process Improvement - Cải tiến quy trình
- Flowchart - Lưu đồ
- Process Chart - Biểu đồ quy trình
- Swimlane Flowchart - Lưu đồ phân làn
- Back Office - Văn phòng hậu cần
- Front Office - Văn phòng giao dịch
- Kaizen - Cải tiến liên tục
- Work Measurement - Đo lường công việc
Ghi chú ôn tập: Chương 2 là chương kết nối. Customer-Contact Matrix và Product-Process Matrix sẽ giúp bạn hiểu tại sao các chương sau (CH03 - Quality and Performance, CH04 - Lean Systems) lại quan trọng. Hãy chắc chắn vẽ được cả hai ma trận từ trí nhớ!