Chapter 12 - Supply Chain Design (Thiết kế chuỗi cung ứng)
Tổng quan (Overview)
Chương này giới thiệu về cách thiết kế và quản lý chuỗi cung ứng (supply chain) một cách hiệu quả. Chuỗi cung ứng là một mạng lưới kết nối các nhà cung cấp (suppliers), nhà sản xuất (manufacturers), nhà phân phối (distributors), và khách hàng (customers) để đưa sản phẩm từ nguyên liệu thô đến tay người tiêu dùng cuối cùng. Việc thiết kế chuỗi cung ứng đúng cách sẽ quyết định khả năng cạnh tranh của doanh nghiệp trên thị trường.
Trong bối cảnh toàn cầu hóa (globalization) và chuyển đổi số (digital transformation), các doanh nghiệp phải đối mặt với nhiều lựa chọn chiến lược: nên tự sản xuất hay thuê ngoài (outsourcing)? Nên ưu tiên hiệu quả chi phí hay khả năng đáp ứng nhanh? Chương 12 cung cấp các công cụ và khung phân tích để ra quyết định trong những tình huống này.
Ngoài ra, chương cũng đề cập đến các xu hướng hiện đại như chuỗi cung ứng tự trị (autonomous supply chains) và tùy chỉnh hàng loạt (mass customization) — những khái niệm đang cách mạng hóa cách doanh nghiệp vận hành chuỗi cung ứng.
1. Tạo lập chuỗi cung ứng hiệu quả (Creating an Effective Supply Chain)
Định nghĩa (Definition)
Một chuỗi cung ứng hiệu quả là chuỗi cung ứng đồng bộ hóa được tất cả các hoạt động từ mua hàng (purchasing), sản xuất (production), vận chuyển (transportation) đến phân phối (distribution) nhằm tối ưu hóa giá trị cho khách hàng cuối cùng.
Giải thích chi tiết
Để tạo lập chuỗi cung ứng hiệu quả, doanh nghiệp cần xem xét các yếu tố sau:
- Competitive Strategy (Chiến lược cạnh tranh): Chuỗi cung ứng phải phù hợp với chiến lược kinh doanh tổng thể. Ví dụ, nếu công ty cạnh tranh bằng giá thấp (cost leadership), chuỗi cung ứng phải được thiết kế theo hướng hiệu quả chi phí.
- Customer Demand (Nhu cầu khách hàng): Hiểu rõ mô hình nhu cầu — nhu cầu ổn định hay biến động, dự đoán được hay không dự đoán được — là nền tảng để thiết kế chuỗi cung ứng phù hợp.
- Internal Capabilities (Năng lực nội bộ): Đánh giá khả năng sản xuất, công nghệ, nguồn nhân lực hiện có để xác định phần nào nên tự làm, phần nào nên thuê ngoài.
- Supplier Relationships (Mối quan hệ nhà cung cấp): Xây dựng quan hệ đối tác chiến lược với các nhà cung cấp chính để đảm bảo chất lượng và thời gian giao hàng.
Ví dụ thực tế
- Vinamilk: Xây dựng chuỗi cung ứng từ trang trại bò sữa → nhà máy chế biến → hệ thống phân phối trên toàn quốc. Vinamilk đầu tư vào Vertical Integration (tích hợp dọc) bằng cách sở hữu trang trại bò sữa riêng để kiểm soát chất lượng nguyên liệu đầu vào.
- Zara (Inditex): Thiết kế chuỗi cung ứng cực kỳ nhanh — từ thiết kế đến sản phẩm lên kệ chỉ trong 2 tuần, nhờ giữ phần lớn sản xuất tại châu Âu (gần thị trường tiêu thụ) thay vì outsourcing sang châu Á.
Liên kết
- CH14 - Supply Chain Integration — Tích hợp chuỗi cung ứng
- CH02 - Operations Strategy — Chiến lược vận hành
- Supplier Relationship Management (Quản lý mối quan hệ nhà cung cấp)
2. Đo lường hiệu suất chuỗi cung ứng (Measuring Supply Chain Performance)
Định nghĩa (Definition)
Measuring Supply Chain Performance là quá trình sử dụng các chỉ số (metrics) để đánh giá mức độ hiệu quả của chuỗi cung ứng. Hai nhóm chỉ số chính là Inventory Measures (chỉ số tồn kho) và Financial Measures (chỉ số tài chính).

Figure 12.1: Các chỉ số đo lường tồn kho trong chuỗi cung ứng — Weeks of Supply và Inventory Turnover
2.1 Chỉ số tồn kho (Inventory Measures)
Weeks of Supply (Số tuần cung ứng)
Định nghĩa: Số tuần mà hàng tồn kho hiện tại có thể đáp ứng nhu cầu, nếu không có bổ sung thêm.
Công thức:
Ví dụ: Nếu một siêu thị có giá trị tồn kho trung bình là 200 triệu VND và doanh số hàng tuần (tính theo giá vốn) là 50 triệu VND: Nghĩa là nếu ngừng nhập hàng, siêu thị có thể bán được 4 tuần nữa.
Inventory Turnover (Vòng quay tồn kho)
Định nghĩa: Số lần hàng tồn kho được bán hết và bổ sung trong một khoảng thời gian (thường là 1 năm). Chỉ số này cho biết tốc độ luân chuyển hàng hóa — càng cao càng tốt.
Công thức:
Ví dụ: Công ty ABC có doanh số hàng năm (giá vốn) là 2.6 tỷ VND, giá trị tồn kho trung bình là 200 triệu VND:
Mối quan hệ giữa hai chỉ số: Weeks of Supply và Inventory Turnover là nghịch đảo của nhau (khi quy đổi cùng đơn vị thời gian). Turnover cao = Weeks of Supply thấp = chuỗi cung ứng luân chuyển hàng nhanh.
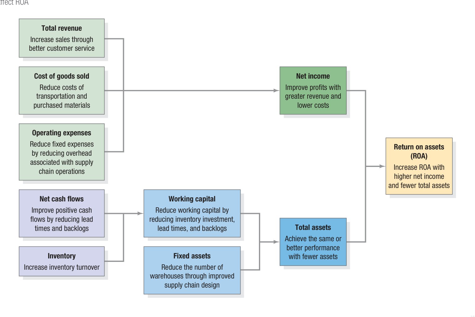
2.2 Chỉ số tài chính (Financial Measures)
| Chỉ số | Ý nghĩa |
|---|---|
| Total Revenue (Tổng doanh thu) | Doanh thu từ bán hàng — bị ảnh hưởng bởi khả năng đáp ứng đơn hàng đúng hạn |
| Cost of Goods Sold (Giá vốn hàng bán - COGS) | Chi phí trực tiếp để sản xuất/mua hàng — bị ảnh hưởng bởi chi phí mua hàng, vận chuyển, tồn kho |
| Working Capital (Vốn lưu động) | Tiền mặt cần thiết để vận hành — hàng tồn kho chiếm phần lớn vốn lưu động |
| Operating Expenses (Chi phí vận hành) | Chi phí kho bãi, vận chuyển, nhân sự — tối ưu chuỗi cung ứng giúp giảm chi phí này |
| Pre-tax Margin (Lợi nhuận trước thuế) | Lợi nhuận trước thuế = Doanh thu - Tổng chi phí |
| Return on Assets (Tỷ suất sinh lợi trên tài sản - ROA) | Đo lường hiệu quả sử dụng tài sản — tồn kho tối ưu giúp tăng ROA |
Ví dụ thực tế
- Walmart: Nổi tiếng với vòng quay tồn kho rất cao (khoảng 8-10 lần/năm) nhờ hệ thống cross-docking và quản lý tồn kho bởi nhà cung cấp (VMI - Vendor Managed Inventory). Điều này giúp Walmart giữ giá thấp cho khách hàng.
- Apple: Dưới thời Tim Cook, Apple đã giảm số ngày tồn kho từ hàng tháng xuống chỉ còn vài ngày, biến chuỗi cung ứng thành lợi thế cạnh tranh cốt lõi.
Liên kết
- CH05 - Capacity Planning — Hoạch định năng lực
- Inventory Management (Quản lý tồn kho)
- Financial Analysis (Phân tích tài chính)
3. Các lựa chọn chiến lược (Strategic Options)
3.1 Efficient Supply Chains (Chuỗi cung ứng hiệu quả)
Định nghĩa: Chuỗi cung ứng được thiết kế để tối thiểu hóa chi phí trên mỗi đơn vị sản phẩm. Phù hợp với sản phẩm có nhu cầu ổn định (predictable demand) và vòng đời sản phẩm dài (long product life cycle).
Đặc điểm chính:
- Tập trung vào sản xuất hàng loạt (mass production) với chi phí thấp
- Tồn kho thấp để giảm chi phí giữ hàng
- Tối ưu hóa sử dụng máy móc (capacity utilization) ở mức cao
- Chọn nhà cung cấp dựa trên giá thấp và chất lượng ổn định
- Lead time (thời gian chờ) có thể dài hơn nhưng phải ổn định
Ví dụ: Sản xuất giấy vệ sinh, bột giặt, gạo — những sản phẩm thiết yếu có nhu cầu dự đoán được.
3.2 Responsive Supply Chains (Chuỗi cung ứng đáp ứng nhanh)
Định nghĩa: Chuỗi cung ứng được thiết kế để phản ứng nhanh với thay đổi nhu cầu thị trường. Phù hợp với sản phẩm có nhu cầu không ổn định (unpredictable demand) và vòng đời sản phẩm ngắn (short product life cycle).
Đặc điểm chính:
- Duy trì công suất dự phòng (buffer capacity) để đáp ứng nhu cầu đột biến
- Tồn kho an toàn (safety stock) cao hơn
- Lead time ngắn — ưu tiên tốc độ hơn chi phí
- Chọn nhà cung cấp dựa trên tốc độ và tính linh hoạt
- Thiết kế sản phẩm theo hướng mô-đun hóa (modularization) để dễ tùy chỉnh
Ví dụ: Thời trang nhanh (Zara, H&M), điện thoại thông minh, sản phẩm theo mùa.

Figure 12.2: So sánh chuỗi cung ứng hiệu quả (Efficient) và chuỗi cung ứng đáp ứng nhanh (Responsive)
3.3 So sánh hai chiến lược
| Yếu tố | Efficient SC | Responsive SC |
|---|---|---|
| Mục tiêu chính | Chi phí thấp nhất | Phản ứng nhanh nhất |
| Loại nhu cầu | Nhu cầu ổn định, dự đoán được | Nhu cầu biến động, khó dự đoán |
| Chiến lược tồn kho | Tối thiểu hóa | Tồn kho đệm (buffer) |
| Lead time | Có thể dài, nhưng ổn định | Ngắn nhất có thể |
| Tiêu chí chọn nhà cung cấp | Giá thấp | Tốc độ, linh hoạt |
| Thiết kế sản phẩm | Tối đa hóa hiệu suất | Mô-đun hóa, dễ tùy chỉnh |
| Vòng đời sản phẩm | Dài | Ngắn |
| Biên lợi nhuận | Thấp, bù bằng số lượng lớn | Cao hơn |
Liên kết
- CH02 - Operations Strategy — Chiến lược vận hành liên quan
- CH09 - Forecasting — Dự báo nhu cầu giúp xác định loại chuỗi cung ứng phù hợp
4. Thiết kế cho chuỗi cung ứng hiệu quả và đáp ứng nhanh (Designs for Efficient and Responsive Supply Chains)
Giải thích chi tiết
Việc thiết kế chuỗi cung ứng không phải là lựa chọn tuyệt đối giữa hiệu quả và đáp ứng nhanh. Thực tế, nhiều công ty sử dụng chiến lược kết hợp tùy theo từng dòng sản phẩm hoặc phân khúc thị trường.

Figure 12.3: Các chiến lược thiết kế chuỗi cung ứng — từ Make-to-Stock đến Engineer-to-Order
Các yếu tố thiết kế chính:
-
Postponement (Hoãn lại): Trì hoãn việc hoàn thiện sản phẩm đến khi biết rõ nhu cầu thực tế. Đây là chiến lược cầu nối giữa hiệu quả và đáp ứng nhanh.
- Ví dụ: Dell từng lắp ráp máy tính theo đơn đặt hàng (build-to-order). Các linh kiện tiêu chuẩn được sản xuất hàng loạt (hiệu quả), nhưng lắp ráp cuối cùng theo yêu cầu khách hàng (đáp ứng nhanh).
-
Customer Order Decoupling Point (Điểm tách đơn hàng khách hàng - CODP): Điểm trong chuỗi cung ứng nơi sản phẩm chuyển từ “sản xuất theo dự báo” sang “sản xuất theo đơn hàng”.
- Make-to-Stock (MTS): Sản xuất trước, bán từ kho — hiệu quả nhất
- Assemble-to-Order (ATO): Lắp ráp khi có đơn — cân bằng
- Make-to-Order (MTO): Sản xuất khi có đơn — đáp ứng nhanh
- Engineer-to-Order (ETO): Thiết kế + sản xuất theo đơn — đáp ứng nhanh nhất
-
Channel Strategy (Chiến lược kênh phân phối): Bán qua kênh nào — bán lẻ truyền thống, thương mại điện tử (e-commerce), hay kết hợp (omnichannel).
Ví dụ thực tế
- Toyota: Sử dụng sản xuất tinh gọn (Lean Manufacturing) để đạt cả hiệu quả lẫn đáp ứng nhanh. Hệ thống Just-in-Time giảm tồn kho (hiệu quả) đồng thời cho phép linh hoạt thay đổi mô hình sản xuất (đáp ứng nhanh).
- Thế Giới Di Động: Kết hợp kênh bán hàng trực tiếp tại cửa hàng và trực tuyến, tối ưu chuỗi cung ứng để giao hàng nhanh trong 1-2 giờ tại các thành phố lớn.
5. Autonomous Supply Chains (Chuỗi cung ứng tự trị)
Định nghĩa (Definition)
Autonomous Supply Chain (Chuỗi cung ứng tự trị) là chuỗi cung ứng sử dụng AI (trí tuệ nhân tạo), IoT (Internet vạn vật), Autonomous Robots (robot tự động), và Big Data Analytics (phân tích dữ liệu lớn) để tự động hóa việc ra quyết định và thực thi mà ít cần sự can thiệp của con người.
Giải thích chi tiết
Đây là xu hướng chuyển đổi số trong quản lý chuỗi cung ứng. Các công nghệ chính bao gồm:
- AI (Trí tuệ nhân tạo) và Machine Learning: Dự báo nhu cầu chính xác hơn, tối ưu hóa lộ trình vận chuyển, phát hiện bất thường trong chuỗi cung ứng.
- IoT (Internet vạn vật): Cảm biến theo dõi vị trí hàng hóa, nhiệt độ kho lạnh, tình trạng máy móc theo thời gian thực.
- Robot và tự động hóa kho hàng: Robot lấy hàng (pick-and-pack) trong kho, xe tự lái vận chuyển hàng hóa.
- Blockchain: Đảm bảo tính minh bạch và truy xuất nguồn gốc trong toàn bộ chuỗi cung ứng (xem thêm CH14 - Supply Chain Integration).
- Digital Twin: Bản sao số của chuỗi cung ứng, cho phép mô phỏng và tối ưu hóa trước khi áp dụng vào thực tế.
Ví dụ thực tế
- Amazon: Sử dụng hơn 750.000 robot trong các kho hàng (Fulfillment Center), kết hợp AI dự báo nhu cầu để đặt hàng trước (anticipatory shipping) — thậm chí đưa hàng đến gần khu vực khách hàng trước khi họ đặt mua.
- Cainiao (Alibaba): Kho hàng tự động tại Trung Quốc nơi robot xử lý hàng triệu gói hàng mỗi ngày, đặc biệt trong các sự kiện mua sắm lớn như Singles’ Day (11/11).
- VinFast: Nhà máy sản xuất ô tô sử dụng robot ABB tự động hóa phần lớn quy trình sản xuất.
Liên kết
- CH14 - Supply Chain Integration — Cloud Computing và Blockchain
- Industry 4.0 — Cách mạng công nghiệp lần thứ 4
- Digital Transformation — Chuyển đổi số
6. Mass Customization (Tùy chỉnh hàng loạt)
Định nghĩa (Definition)
Mass Customization (Tùy chỉnh hàng loạt) là chiến lược kết hợp lợi thế của sản xuất hàng loạt (chi phí thấp, hiệu quả cao) với khả năng tùy chỉnh sản phẩm theo nhu cầu cá nhân của từng khách hàng.
6.1 Lợi thế cạnh tranh (Competitive Advantages)
- Khác biệt hóa sản phẩm: Khách hàng cảm thấy sản phẩm được thiết kế riêng cho mình → tăng sự hài lòng của khách hàng và lòng trung thành.
- Giá cả hợp lý: Nhờ sản xuất hàng loạt các linh kiện tiêu chuẩn, chi phí vẫn được kiểm soát → giá bán không quá cao so với sản phẩm đại trà.
- Phản ứng nhanh với thị trường: Dễ dàng điều chỉnh sản phẩm theo xu hướng mới mà không cần thiết kế lại toàn bộ.
- Giảm tồn kho thành phẩm: Vì sản xuất theo đơn hàng nên ít tồn kho sản phẩm cuối → giảm chi phí tồn kho.

Figure 12.5: Tùy chỉnh hàng loạt — kết hợp sản xuất hàng loạt với cá nhân hóa sản phẩm
6.2 Thiết kế chuỗi cung ứng cho Mass Customization
Để thực hiện mass customization thành công, chuỗi cung ứng cần được thiết kế với các đặc điểm:
-
Modular Design (Thiết kế mô-đun): Sản phẩm được thiết kế từ các mô-đun tiêu chuẩn có thể kết hợp theo nhiều cách khác nhau.
- Ví dụ: Xe máy Honda cho phép khách chọn màu sắc, kiểu yên, loại vành — tất cả là các mô-đun tiêu chuẩn.
-
Postponement (Hoãn lại): Giữ sản phẩm ở dạng bán thành phẩm (semi-finished) càng lâu càng tốt, chỉ hoàn thiện khi biết rõ yêu cầu của khách.
- Ví dụ: Benetton nhuộm áo len sau khi dệt xong (thay vì nhuộm sợi trước) để có thể chọn màu theo nhu cầu thị trường.
-
Flexible Manufacturing System (Hệ thống sản xuất linh hoạt - FMS): Máy móc có khả năng chuyển đổi nhanh giữa các sản phẩm khác nhau với thời gian setup tối thiểu.
-
Digital Platform (Nền tảng số): Giao diện cho phép khách hàng tự thiết kế/lựa chọn cấu hình sản phẩm trực tuyến.
- Ví dụ: Nike By You — khách tự thiết kế giày trên website.
Ví dụ thực tế
- Dell: Tiên phong trong mass customization máy tính cá nhân — khách chọn CPU, RAM, ổ cứng, màn hình → Dell lắp ráp theo đơn.
- Subway: Khách tự chọn loại bánh, nhân, rau, sốt → mỗi chiếc sandwich là “tùy chỉnh” nhưng quy trình rất hiệu quả (giống dây chuyền sản xuất).
- Biti’s Hunter: Cho phép khách hàng tùy chỉnh màu sắc và họa tiết giày thể thao theo sở thích cá nhân.
Liên kết
- CH03 - Process Strategy — Chiến lược quy trình
- CH06 - Lean Systems — Hệ thống tinh gọn hỗ trợ mass customization
- Postponement — Chiến lược hoãn lại
7. Outsourcing quy trình (Thuê ngoài Processes)
Định nghĩa (Definition)
Outsourcing (Thuê ngoài) là quyết định chuyển giao một hoặc nhiều quy trình kinh doanh cho bên thứ ba (third party) thực hiện, thay vì tự làm trong nội bộ doanh nghiệp.
7.1 Globalization (Toàn cầu hóa)
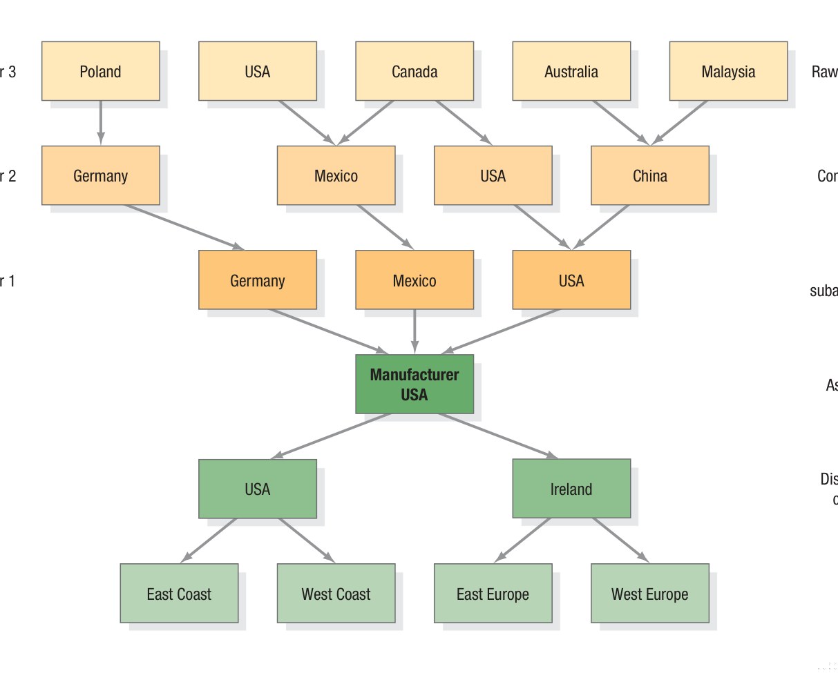
Toàn cầu hóa đã mở rộng phạm vi lựa chọn nhà cung cấp ra toàn thế giới:
- Offshoring: Chuyển hoạt động sản xuất/dịch vụ sang quốc gia khác (thường có chi phí lao động thấp hơn).
- Ví dụ: Samsung đặt nhà máy sản xuất điện thoại tại Bắc Ninh và Thái Nguyên, Việt Nam.
- Nearshoring: Chuyển hoạt động sang quốc gia lân cận (gần hơn so với offshoring).
- Ví dụ: Các công ty Mỹ chuyển sản xuất sang Mexico thay vì Trung Quốc.
- Reshoring: Đưa hoạt động quay trở lại nước mình sau thời gian offshoring.
- Ví dụ: Một số công ty Mỹ đưa sản xuất về lại Mỹ sau đại dịch COVID-19 do lo ngại gián đoạn chuỗi cung ứng.
Yếu tố thúc đẩy toàn cầu hóa chuỗi cung ứng:
- Chênh lệch chi phí lao động giữa các quốc gia
- FTAs (Hiệp định thương mại tự do) giảm thuế nhập khẩu
- Cải thiện cơ sở hạ tầng giao thông và công nghệ thông tin
- Tiếp cận thị trường mới và nguồn nguyên liệu
7.2 Vertical Integration (Tích hợp dọc)
Định nghĩa: Mức độ mà một doanh nghiệp sở hữu và kiểm soát các bước trong chuỗi cung ứng, từ nguyên liệu thô đến sản phẩm cuối cùng.
- Backward Integration (Tích hợp dọc ngược): Sở hữu các bước phía trước trong chuỗi (nhà cung cấp).
- Ví dụ: TH True Milk sở hữu đàn bò sữa và trang trại riêng.
- Forward Integration (Tích hợp dọc xuôi): Sở hữu các bước phía sau trong chuỗi (phân phối, bán lẻ).
- Ví dụ: Apple sở hữu chuỗi Apple Store để bán sản phẩm trực tiếp.
Mức độ tích hợp:
Tích hợp hoàn toàn ←——————————→ Thuê ngoài hoàn toàn
(Full Vertical Integration) (Full Outsourcing)
Tự làm tất cả Thuê ngoài tất cả

Figure 12.8: Khung quyết định Tự làm hay Thuê ngoài (Make-or-Buy) trong chuỗi cung ứng
7.3 Quyết định Make-or-Buy Decisions (Tự làm hay thuê ngoài)
Đây là một trong những quyết định chiến lược quan trọng nhất trong quản lý chuỗi cung ứng.
Khi nào nên TỰ LÀM (Make):
| Tiêu chí | Giải thích |
|---|---|
| Core Competency (Năng lực cốt lõi) | Hoạt động đó là thế mạnh riêng của công ty |
| Bí mật công nghệ | Cần bảo vệ bí quyết sản xuất |
| Chất lượng khó kiểm soát | Khó đảm bảo chất lượng nếu thuê ngoài |
| Đủ năng lực sản xuất | Nhà máy hiện tại có thừa công suất |
| Kiểm soát lead time | Cần kiểm soát thời gian sản xuất chặt chẽ |
Khi nào nên THUÊ NGOÀI (Buy):
| Tiêu chí | Giải thích |
|---|---|
| Không phải năng lực cốt lõi | Hoạt động đó không tạo ra lợi thế cạnh tranh |
| Chi phí thấp hơn | Nhà cung cấp bên ngoài có kinh tế quy mô tốt hơn |
| Linh hoạt hơn | Có thể tăng/giảm quy mô dễ dàng |
| Tiếp cận chuyên gia | Nhà cung cấp có chuyên môn cao hơn |
| Giảm đầu tư vốn | Không cần đầu tư máy móc, nhà xưởng |
Rủi ro khi thuê ngoài:
- Mất kiểm soát chất lượng
- Phụ thuộc vào nhà cung cấp
- Rò rỉ bí mật kinh doanh
- Gián đoạn do sự cố ở nhà cung cấp
- Vấn đề đạo đức (điều kiện lao động ở nước ngoài — xem CH15 - Supply Chain Sustainability)
Ví dụ thực tế
- Nike: Thuê ngoài gần như 100% sản xuất giày dép cho các nhà máy ở Việt Nam, Trung Quốc, Indonesia. Nike tập trung vào thiết kế, marketing, và quản lý thương hiệu — đó là năng lực cốt lõi.
- FPT Software: Là bên nhận thuê ngoài (outsourcing vendor) cho các công ty công nghệ toàn cầu, cung cấp dịch vụ phát triển phần mềm với chi phí cạnh tranh.
- Foxconn: Sản xuất thuê ngoài cho Apple, Samsung, và nhiều hãng điện tử khác — Foxconn có năng lực sản xuất quy mô lớn mà các hãng khó tự xây dựng.
Liên kết
- CH15 - Supply Chain Sustainability — Đạo đức trong chuỗi cung ứng
- CH14 - Supply Chain Integration — Tích hợp với nhà cung cấp
- Core Competency (Năng lực cốt lõi)
- Economies of Scale (Kinh tế quy mô)
Công thức quan trọng (Key Formulas)
| Công thức | Ý nghĩa |
|---|---|
| Số tuần hàng tồn kho có thể đáp ứng | |
| Số lần luân chuyển tồn kho trong năm | |
| Mối quan hệ giữa hai chỉ số |
Từ khóa chính (Key Terms)
- Supply Chain (Chuỗi cung ứng)
- Efficient Supply Chain (Chuỗi cung ứng hiệu quả)
- Responsive Supply Chain (Chuỗi cung ứng đáp ứng nhanh)
- Weeks of Supply (Số tuần cung ứng)
- Inventory Turnover (Vòng quay tồn kho)
- Mass Customization (Tùy chỉnh hàng loạt)
- Postponement (Hoãn lại)
- CODP (Điểm tách đơn hàng khách hàng)
- Outsourcing (Thuê ngoài)
- Vertical Integration (Tích hợp dọc)
- Make-or-Buy Decision (Tự làm hay thuê ngoài)
- Offshoring / Nearshoring / Reshoring
- Autonomous Supply Chain (Chuỗi cung ứng tự trị)
- Modular Design (Thiết kế mô-đun)
- Core Competency (Năng lực cốt lõi)
- Lead time (Thời gian chờ)
- Globalization (Toàn cầu hóa)
Xem thêm: CH13 - Supply Chain Logistics Networks | CH14 - Supply Chain Integration | CH15 - Supply Chain Sustainability